Skip to main content

Plano Prevenção de Riscos de Corrupção e Infrações Conexas

1. Introdução

1.1. Enquadramento

O Decreto-Lei nº 109-E/2021, de 9 de dezembro, que tem como fonte a Estratégia Nacional Anticorrupção 2020 - 2024, criou o Mecanismo Nacional Anticorrupção (MENAC) e aprovou o Regime Geral da Prevenção da Corrupção (RGPC). Adicionalmente, no âmbito da transposição da Diretiva (UE) 2019/1937, a Lei nº 93/2021, de 20 de dezembro estabeleceu o Regime Geral de Proteção de Denunciantes de Infrações.

O RGPC, que entrou em vigor a 8 de junho de 2022, veio estabelecer a obrigação das entidades, públicas ou privadas, com 50 ou mais trabalhadores adotarem um programa de cumprimento normativo que inclua, pelo menos, um plano de prevenção de riscos de corrupção e infrações conexas, um código de conduta, um programa de formação e um canal de denúncias. A adoção deste programa pelas entidades abrangidas procura prevenir, detetar e sancionar os atos de corrupção e infrações conexas, levados a cabo contra ou através daquelas entidades.

Neste sentido, a Vitrocelos, Vidraria Lda, (doravante "Vitrocelos"), elaborou o presente Plano de Prevenção de Riscos de Corrupção e Infrações Conexas (doravante designado por PPR), que expõe as conclusões da avaliação das normas e procedimentos internos dando assim cumprimento ao citado diploma legal.

Enquanto entidade especialista na área de corte, transformação e colocação de vidro, que se rege por princípios de boa gestão e transparência, primando pelo respeito por clientes, fornecedores, parceiros e trabalhadores, a Vitrocelos coloca as questões éticas no centro da sua atividade.


1.2. Abordagem e âmbito

O trabalho consubstanciou-se principalmente no levantamento e sistematização dos processos associados à relação com entidades terceiras, públicas ou privadas, bem como das áreas consideradas relevantes em matéria de corrupção, nomeadamente na identificação, análise e classificação dos riscos e das situações que possam expor a Vitrocelos a atos de corrupção e infrações conexas e na realização de uma análise do desenho e implementação dos procedimentos de controlo interno existentes, tendo em vista a identificação de eventuais oportunidades de melhoria.

Este trabalho foi realizado com base em documentação e entrevista com a gerência.

Este PPR aplica-se a todos os trabalhadores e à gerência da Vitrocelos, independentemente do seu vínculo jurídico, e constitui um instrumento de gestão fundamental que permite reforçar e consolidar os procedimentos e mecanismos de prevenção e deteção da corrupção e infrações conexas existentes.


1.3. Organização do plano

O PPR é constituído pelos seguintes tópicos:

  • Caracterização da Vitrocelos - Breve descrição da missão, visão, valores e estrutura organizativa e principais responsabilidades das áreas intervenientes na prevenção dos riscos de corrupção;
  • Metodologia de gestão e avaliação de risco - Enquadramento de como os riscos de corrupção são tratados no âmbito do sistema de gestão de riscos da Vitrocelos, identificação das áreas que foram alvo de análise, bem como as ferramentas basilares de suporte à mitigação daqueles riscos;
  • Acompanhamento, avaliação e monitorização do PPR - Breve resumo dos processos estabelecidos e responsabilidades atribuídas para que o PPR seja um documento de suporte a um processo vivo e atual e de utilização prática na prevenção dos riscos de corrupção.

2. Organização do plano

A Vitrocelos tem a sua sede na freguesia da Várzea, concelho de Barcelos, e desenvolve a sua atividade na área de corte, transformação e colocação de vidro.


2.1. Missão

Nos últimos anos a Vitrocelos assumiu como linhas estratégicas de desenvolvimento a Qualidade, Desenvolvimento e a Internacionalização, tendo a visão de ser uma empresa de dimensão internacional baseada em métodos e produtos inovadores próprios.

Na prossecução dos seus objetivos e na relação com todas as partes interessadas, a Vitrocelos pauta a sua conduta pela prestação de um serviço de excelência no setor, com preocupação e cuidado em cada detalhe, procurando sempre servir bem e superar as expectativas de quem confia na Vitrocelos.


2.2. Visão

A Vitrocelos pretende ser uma referência de mercado pela qualidade dos seus produtos, pela confiança das relações e pela forma como valoriza todas as Partes Interessadas.


2.3. Os Valores da Vitrocelos

  • Cuidado e Respeito pelas Pessoas: promover um ambiente de trabalho saudável, baseado na empatia, respeito e valorização das pessoas.
  • Satisfação do Cliente: compreender e antecipar as necessidades dos seus clientes, garantindo produtos e serviços de elevada qualidade, entregues com rigor e pontualidade.
  • Lealdade e Parceria: construir relações de confiança com Partes Interessadas, sustentadas na colaboração, na honestidade e no compromisso mútuo.
  • Rigor e Excelência: executar cada projeto com precisão, qualidade e atenção ao detalhe, assegurando a constante evolução dos processos e resultados.
  • Cumprimento de Requisitos: respeitar todas as obrigações legais, regulamentares e contratuais aplicáveis, assegurando a conformidade e credibilidade da empresa.
  • Melhoria Contínua: monitorizar o desempenho do Sistema de Gestão da Qualidade e adotar práticas que promovam a sua eficácia e evolução, alinhadas com os objetivos estratégicos da Vitrocelos.

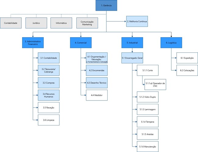
2.4. Estrutura Organizativa

Estrutura Organizativa

2.4.1. Gerência

O funcionamento da Gerência e as regras de conduta dos seus membros são regulados, em complemento da lei aplicável, pelo Código de Conduta da Vitrocelos e pelos respetivos regulamentos internos.

Compete à Gerência a definição da estratégia, das principais políticas e do planeamento económico, financeiro e operacional da empresa. Nesse âmbito, e atendendo à temática da prevenção da corrupção e infrações conexas, cabe-lhe a responsabilidade de assegurar a existência, implementação e monitorização da eficácia do Plano de Prevenção de Riscos de Corrupção e Infrações Conexas (PPR).

É igualmente da responsabilidade da Gerência a implementação de procedimentos destinados a identificar, avaliar e gerir os riscos com potencial impacto na empresa e nos seus stakeholders, bem como a revisão periódica do sistema de controlo interno, a aprovação do plano de auditorias internas e a análise dos respetivos resultados.

A atividade da Gerência é ainda acompanhada e fiscalizada pelas entidades externas legalmente competentes, designadamente o Revisor Oficial de Contas.

Compete-lhe ainda:

  • Aprovar formalmente o PPR, Código de Conduta e Canal de Denúncias.
  • Garantir que o PPR é implementado na prática e não apenas formalmente.
  • Designar o Responsável pelo Cumprimento Normativo / PPR.
  • Assegurar os meios humanos, técnicos e financeiros necessários.
  • Validar medidas corretivas sempre que ocorram falhas.
  • Analisar os relatórios anuais de execução do PPR.
  • Decidir sanções disciplinares nos casos mais graves.

2.4.2. Recursos Humanos

O Departamento de Recursos Humanos é responsável pela gestão administrativa e estratégica das pessoas ao serviço da empresa, abrangendo os processos de recrutamento e seleção, integração, desenvolvimento, avaliação, formação, gestão disciplinar e cumprimento das obrigações legais em matéria laboral.

No âmbito do Plano de Prevenção de Riscos de Corrupção e Infrações Conexas (PPR), o Departamento de Recursos Humanos assume um papel fundamental na promoção de uma cultura organizacional baseada na ética, integridade, transparência e responsabilização, assegurando que estes princípios são integrados em todos os momentos do ciclo de vida do trabalhador na empresa.

Cabe-lhe ainda assegurar que as políticas internas, nomeadamente o Código de Conduta, são devidamente divulgadas, compreendidas e cumpridas por todos os trabalhadores, bem como garantir que a formação obrigatória em matéria de prevenção da corrupção é realizada e registada.

Compete-lhe ainda:

  • Assegurar que os processos de recrutamento e seleção decorrem com base em critérios objetivos, transparentes e não discriminatórios;
  • Integrar nos processos de acolhimento de novos trabalhadores a divulgação do PPR e do Código de Conduta;
  • Garantir a realização e registo da formação obrigatória em matéria de prevenção da corrupção e infrações conexas, assegurando a sua contabilização como horas de formação contínua;
  • Apoiar o Responsável pelo PPR na sensibilização dos trabalhadores para os riscos de corrupção e para os deveres de comunicação;
  • Colaborar na aplicação de medidas disciplinares, quando aplicável, nos termos da lei e dos regulamentos internos;
  • Garantir a proteção dos denunciantes contra qualquer forma de retaliação, em articulação com o responsável pelo Canal de Denúncias;
  • Apoiar na gestão de conflitos de interesses, assegurando o registo das declarações e o seu acompanhamento.

2.4.3. Departamento de Melhoria Contínua

O Departamento de Melhoria Contínua tem como missão promover a otimização dos processos, a eficiência operacional e a conformidade com os requisitos legais, normativos e regulamentares aplicáveis à atividade da Vitrocelos.

No âmbito do PPR, este departamento assume um papel central na coordenação da execução, controlo e revisão do Plano, competindo-lhe assegurar a atualização da matriz de riscos, a monitorização da eficácia das medidas preventivas e corretivas, bem como a preparação dos relatórios de acompanhamento.

Compete-lhe ainda apoiar a Gerência na implementação de ações de formação, na realização de auditorias internas ao sistema de prevenção da corrupção e na análise das ocorrências reportadas, promovendo a melhoria contínua do sistema de integridade e transparência da Vitrocelos.

Compete-lhe ainda:

  • Coordenar a execução, controlo e revisão anual do PPR.
  • Atualizar a matriz de riscos.
  • Monitorizar áreas críticas (compras, obras, subcontratação).
  • Coordenar formação interna anticorrupção, relatórios de acompanhamento e auditorias internas ao PPR.
  • Analisar ocorrências e propor medidas corretivas.
  • Apoiar a gestão do Canal de Denúncias.
  • Preparar documentação para inspeções.

2.4.4. Departamento Administrativo-Financeiro

O Departamento Administrativo-Financeiro é responsável pela gestão contabilística, financeira e administrativa da Vitrocelos, garantindo o cumprimento das obrigações legais e fiscais, bem como a fiabilidade da informação financeira produzida.

No âmbito do PPR, este departamento assume uma função essencial de controlo preventivo dos fluxos financeiros, assegurando a rastreabilidade das operações, a segregação mínima de funções, a dupla validação de pagamentos e a deteção de situações anómalas.

Compete-lhe igualmente colaborar na identificação de riscos de fraude, corrupção ou irregularidades financeiras, bem como comunicar tempestivamente ao Responsável pelo PPR quaisquer indícios ou ocorrências relevantes.

Compete-lhe ainda:

  • Executar controlo financeiro preventivo.
  • Prevenir pagamentos indevidos, faturas falsas e desvios de fundos.
  • Garantir rastreabilidade contabilística e separação mínima de funções.
  • Comunicar ao responsável do PPR situações anómalas e pagamentos urgentes fora do normal.

2.4.5. Departamento Comercial

O Departamento Comercial é responsável pela gestão da relação com os clientes, pela elaboração de propostas, orçamentos e contratos, bem como pela concretização dos objetivos comerciais da Vitrocelos.

No âmbito do PPR, compete-lhe atuar com total transparência, integridade e imparcialidade, garantindo que todas as práticas comerciais respeitam as regras do Código de Conduta e a legislação aplicável em matéria de corrupção e infrações conexas.

Cabe-lhe ainda prevenir situações de favorecimento indevido, cumprir as regras relativas a ofertas, hospitalidade e comissões, bem como comunicar quaisquer tentativas de obtenção de vantagens ilegítimas por parte de terceiros.

Compete-lhe ainda:

  • Cumprir a política de ofertas, hospitalidade e comissões.
  • Proibir promessas ilegais a clientes e favorecimentos comerciais.
  • Garantir transparência na orçamentação e condições comerciais documentadas.
  • Comunicar tentativas de suborno por clientes e pressões para adjudicações irregulares.

2.4.6. Departamento Industrial

O Departamento Industrial é responsável pela execução das atividades de corte, transformação e preparação do vidro, bem como pela coordenação técnica da produção e dos serviços especializados associados.

No âmbito do PPR, compete-lhe assegurar que a seleção de fornecedores, prestadores de serviços e materiais obedece a critérios objetivos, transparentes e documentados, prevenindo situações de favorecimento técnico, conflitos de interesse ou dependências indevidas.

Cabe-lhe igualmente comunicar à Gerência ou ao Responsável pelo PPR quaisquer pressões externas, tentativas de influência indevida ou irregularidades verificadas no âmbito da atividade produtiva.


2.4.7. Departamento de Logística

O Departamento de Logística é responsável pela gestão de armazém, controlo de stocks, receção de materiais, preparação de encomendas e apoio à distribuição e execução de obras.

No âmbito do PPR, compete-lhe assegurar o controlo rigoroso dos materiais, prevenindo desvios, utilizações indevidas ou entregas fora dos circuitos normais.

Cabe-lhe ainda comunicar diferenças de inventário, fornecimentos irregulares, ou quaisquer situações suscetíveis de configurar práticas irregulares ou favorecimentos indevidos.

Compete-lhe ainda:

  • Controlo de receção de materiais, stocks e entregas em obra.
  • Garantir que não há desvios de material, nem entregas fraudulentas.
  • Reportar diferenças de stock e fornecimentos fora do circuito normal.

3. Metodologia da Gestão da Avaliação do Risco

O setor da indústria vidreira é exigente devido à multiplicidade de desafios que a ele se encontram associados.

Combina, por um lado, uma relação que se pretende irrepreensível no serviço ao cliente final, com um modelo essencialmente B2B de gestão comercial, por outro lado, e ainda uma forte diferenciação tecnológica.

Alinhada com a visão, missão e valores estratégicos, a Gestão de Risco da Vitrocelos apresenta, face a este contexto, uma abordagem estruturada a riscos e oportunidades, internos e externos, aos quais a empresa está exposta, de modo a assegurar, continuamente, o seu crescimento sustentado.


3.1. Metodologia

O processo adotado para a identificação, análise e classificação dos riscos e das situações que possam expor a Vitrocelos a atos de corrupção e infrações conexas, assim como dos demais riscos operacionais da empresa, encontra-se alinhado com os requisitos listados no Decreto-Lei nº 109-E/2021, de 9 de dezembro.

O processo de gestão de risco é suportado por uma metodologia consistente e sistemática, que inclui as seguintes fases:

  1. Contexto: definição do âmbito da gestão de risco, nomeadamente em relação ao contexto interno e externo à Vitrocelos e à identificação dos objetivos da empresa, serviços partilhados e segmentos de negócio.
  2. Identificação: identificação de todo o tipo de eventos, internos ou externos, que podem eventualmente influenciar a implementação da estratégia e o cumprimento dos objetivos da Vitrocelos bem como dos seus responsáveis - Risk Owners.
  3. Análise: identificação das causas/fatores de risco (influenciam a probabilidade de ocorrência) e consequências (influenciam o impacto), bem como das medidas de mitigação em curso que podem contribuir para mitigar o risco, seja ao nível das causas e/ou das consequências.
  4. Avaliação: a avaliação dos riscos é realizada através da atribuição de graus de “probabilidade de ocorrência” (P) e “impacto” (I) pelos Risk Owners, de acordo com as escalas seguintes:
    PROBABILIDADE DE OCORRÊNCIA 1 2 3 4 5
    Muito reduzida probabilidade de ocorrência (inferior a 0,1%) Reduzida probabilidade de ocorrência (entre 0,1% e 2%) Probabilidade de ocorrência entre 2% e 10% Probabilidade de ocorrência entre 10% e 50% Probabilidade de ocorrência superior a 50%
    IMPACTO 1 2 3 4 5
    Dano com impacto financeiro muito limitado e sem visibilidade externa Dano com impacto financeiro moderado e com visibilidade externa moderada Danos no desempenho (insatisfação de clientes, litígios), com impacto financeiro significativo e reduzida exposição externa Danos relevantes no desempenho (perda de longo prazo na confiança do público), e impacto financeiro relevante Prejuízo na imagem e reputação, bem como na eficácia e desempenho, com impacto financeiro elevado

    Da combinação da “probabilidade de ocorrência” e do “impacto” é determinado o nível de risco. A sua visualização / posicionamento é realizado através de uma matriz de risco residual com quatro bandas de acordo com o nível de aceitação de risco definido pela empresa.

    Niveis de risco
  5. Tratamento: identificação e documentação da estratégia a adotar para tratamento de cada risco, devendo ser tido em consideração o nível de risco, os recursos necessários, o estado e o prazo de implementação das medidas. São quatro as estratégias possíveis:
    • Eliminar o risco – Deixar de executar as atividades que possam ter risco, devendo ser a opção tomada quando as formas de mitigar o risco não são benéficas em relação ao seu custo, e a atividade não está alinhada com os objetivos da empresa;
    • Transferir o risco – Atividades e medidas desenvolvidas para transferir para um terceiro a responsabilidade por gerir o risco, podendo consistir, por exemplo, na contratação de um seguro;
    • Mitigar o risco – Atividades e medidas desenhadas para reduzir a probabilidade do risco ocorrer e/ou minimizar o seu impacto;
    • Aceitar o risco – Assumir as possíveis perdas que poderão advir da ocorrência do risco. A aceitação pode ser uma estratégia viável, nomeadamente para riscos que originam uma menor exposição, para os quais os custos de mitigação / transferência seriam superiores aos custos associados às possíveis perdas.
  6. Monitorização e reporte: a monitorização periódica é essencial para aferir a pertinência da avaliação de riscos. A monitorização é realizada de forma contínua através da obtenção de indicadores de risco com a periodicidade aplicável de acordo com a estratégia de tratamento do risco adotada, devendo ser reportados aos destinatários de forma regular.

3.2. Abordagem

A abordagem seguida enquadra-se na metodologia da Vitrocelos para o desenvolvimento do seu sistema de gestão de riscos operacionais, tal como descrito acima, tendo um foco especial sobre os procedimentos de controlo interno. Desta forma, a realização dos trabalhos foi composta em três fases principais:

  1. Levantamento de processos e análise de riscos:
    1. Identificação de interlocutores tendo em vista o levantamento dos processos associados;
    2. Identificação, obtenção e análise de normativos e legislação externa e melhores práticas de controlo interno aplicáveis, bem como as políticas e procedimentos internos;
    3. Realização das reuniões/entrevistas calendarizadas com os interlocutores identificados, no sentido de identificar potenciais riscos de conduta, corrupção e infrações conexas e os procedimentos de controlo interno existentes nos processos alvo;
    4. Identificação e sistematização dos principais riscos potenciais de conduta, corrupção e infrações conexas, associados aos processos analisados;
    5. Identificação e sistematização dos procedimentos de controlo interno existentes nos processos associados às áreas analisadas com base na documentação disponibilizada e entrevistas realizadas;
    6. Relativização/priorização dos riscos identificados;
    7. Elaboração e validação dos mapas/matrizes de riscos potenciais de conduta, corrupção e infrações conexas.
  2. Análise de procedimentos de controlo interno:
    1. Realização de uma análise/avaliação conceptual (“avaliação de desenho e implementação”) dos procedimentos de controlo interno identificados face à realidade dos processos âmbito (e.g.mecanismos de controlo interno definidos no “Plano de Prevenção de Riscos de Corrupção” e no “Código de Conduta”);
    2. Identificação de eventuais desvios/oportunidades de melhoria no desenho e implementação daqueles procedimentos de controlo interno face a:
      1. normativos, políticas e procedimentos internos;
      2. legislação externa aplicável;
      3. melhores práticas de controlo interno aplicáveis.
  3. Avaliação aos riscos de corrupção (atividades que serão realizadas / revistas numa base anual conforme preconizado):
    1. Elaboração do plano de auditoria contínua aos procedimentos de controlo interno existentes;
    2. Realização das auditorias previstas no plano ao sistema de controlo interno relativos aos riscos de corrupção.

3.3. Áreas de risco

Tendo presentes os objetivos e âmbito de aplicação deste PPR, bem como a missão da Vitrocelos e o contexto no qual se insere, foram mapeados os principais processos / áreas suscetíveis de envolver a ocorrência de fenómenos corruptivos e práticas conexas:

  • Aquisição, construção, remodelação e/ou licenciamento de equipamentos;
  • Aquisição e licenciamento de bens móveis; • Atribuição de donativos, patrocínios e/ou doação de bens;
  • Contratação de serviços / compra de produtos e matérias-primas;
  • Faturação de serviços;
  • Gestão de contas a pagar;
  • Gestão de contas a receber;
  • Gestão financeira e fiscal;
  • Gestão de stocks;
  • Pagamentos;
  • Processamento de salários, honorários e abonos;
  • Recrutamento e seleção (recursos humanos);
  • Obtenção de subsídios e apoios;
  • Relacionamento com outras entidades externas.

3.4. Controlos Transversais

Para os riscos identificados encontra-se implementado um conjunto específico de medidas que visam a redução da probabilidade da sua ocorrência e/ou do grau do seu impacto.

A par destas medidas, importa ainda salientar que a Vitrocelos dispõe de um conjunto de controlos transversais, maioritariamente preventivos, aplicáveis, portanto, a todos os processos, serviços partilhados e segmentos de negócio, entre os quais se destacam:

  • Código de Conduta;
  • Canal de Denúncias;
  • Controlos gerais dos sistemas informáticos e de controlos aplicacionais;
  • Existência de segregação adequada de funções;
  • Monitorização permanente dos processos mediante o acompanhamento de indicadores de performance e a realização de auditorias internas;
  • Realização de ações de formação.

3.5. Matrizes de Risco e Controlos

Tendo em consideração os principais processos/áreas suscetíveis de envolver a ocorrência de fenómenos de corrupção e práticas conexas e os principais fatores de risco, foi realizada a avaliação do nível de criticidade de cada risco tendo em consideração a sua “probabilidade de ocorrência” e o seu “impacto”. Os resultados individuais encontram-se refletidos no anexo 1.

Da análise realizada destacamos que nenhum risco foi avaliado como Alto ou Muito Elevado e a probabilidade de ocorrerem eventos desta natureza é muito baixa. Estes resultados evidenciam o nível de controlo implementado pela Vitrocelos, bem como o respeito pelo estado de direito e transparência na prestação de contas.


4. Acompanhamento, Avaliação e Monitorização do PPR

A Gerência da Vitrocelos nomeia como Responsável Geral pela Execução, Controlo e Revisão do PPR, o(a) Responsável do Departamento de Melhoria Contínua, com reporte direto à Gerência.

Nos termos previstos nas alíneas a) e b) do número 4 do artigo 6 do Decreto-lei nº 109-E/2021, de 9 de dezembro, a execução do PPR está sujeita aos seguintes controlos:

  1. Elaboração, no mês de outubro, de um relatório de avaliação intercalar nas situações identificadas de risco elevado ou máximo;
  2. Elaboração, no mês de abril do ano seguinte a que respeita a execução, do relatório de avaliação anual, contendo nomeadamente a quantificação do grau de implementação das medidas preventivas e corretivas identificadas, bem como a previsão da sua plena implementação.

O PPR é revisto a cada três anos ou sempre que se opere uma alteração nas atribuições ou na estrutura orgânica ou societária da Vitrocelos que justifique a revisão dos riscos e das situações que possam expor a empresa a atos de corrupção e infrações conexas ou das medidas preventivas e corretivas que permitem mitigar os mesmos.

O PPR, conforme resulta do artigo 6, número 6 do RGPC, será disponibilizado, no prazo de 10 (dez) dias contados desde a sua implementação e respetivas revisões ou elaboração, na rede interna da empresa, ficando disponível para todos os trabalhadores.


5. Aprovação e Encerramento

O presente plano foi aprovado e está pronto para implementação e arquivamento na gestão documental da empresa.